4本镜像搭载基于LLaSA和CosyVoice2的指令化语音合成模型“Voice Sculptor”,支持通过自然语言指令精细调控音色、情感与语调,实现高度自定义的语音生成。适用于虚拟角色配音、有声内容创作、个性化语音助手等场景,为用户提供灵活、直观的“捏声音”体验与高质量的语音合成效果。



通过自然语言指令定制你的专属语音风格
在终端中执行以下命令:
/bin/bash /root/VoiceSculptor/scripts/start_app.sh
启动成功后,会看到类似以下输出:
Running on local URL: http://0.0.0.0:7860
在浏览器中打开以下任一地址:
如果在远程服务器上运行,请将
127.0.0.1替换为服务器的 IP 地址
如需重启应用,再次执行启动命令即可,脚本会自动:
VoiceSculptor WebUI 分为左右两个主要区域:
| 组件 | 说明 |
|---|---|
| 风格分类 | 选择声音风格的大类(角色/职业/特殊) |
| 指令风格 | 选择具体的声音风格模板 |
| 指令文本 | 描述你想要的声音特质(≤200字) |
| 待合成文本 | 输入要合成的文字内容(≥5字) |
可以精确控制以下参数:
建议:细粒度控制应与指令描述保持一致
包含音色设计的建议和约束条件
| 组件 | 说明 |
|---|---|
| 生成音频按钮 | 点击开始合成音频 |
| 生成音频 1/2/3 | 显示生成的 3 个音频结果 |
选择风格分类
选择具体模板
查看自动填充的内容
(可选)修改内容
生成音频
试听并下载
| 风格 | 特点 | 适用场景 |
|---|---|---|
| 幼儿园女教师 | 甜美明亮、极慢语速、温柔鼓励 | 儿童故事、睡前故事 |
| 电台主播 | 音调偏低、微哑、平静忧伤 | 深夜情感节目 |
| 成熟御姐 | 磁性低音、慵懒暧昧、掌控感 | 情感配音、角色扮演 |
| 年轻妈妈 | 柔和偏低、温暖安抚、轻柔哄劝 | 儿歌、安抚内容 |
| 小女孩 | 天真高亢、快节奏、尖锐清脆 | 儿童配音、活泼内容 |
| 老奶奶 | 沙哑低沉、极慢温暖、怀旧神秘 | 民间故事、传说 |
| 诗歌朗诵 | 深沉磁性、顿挫有力、激昂澎湃 | 诗歌、演讲、宣言 |
| 童话风格 | 甜美夸张、跳跃变化、奇幻 | 童话、动画配音 |
| 评书风格 | 传统说唱、变速节奏、江湖气 | 武侠故事、传统评书 |
| 风格 | 特点 | 适用场景 |
|---|---|---|
| 新闻风格 | 标准普通话、平稳专业、客观中立 | 新闻播报、正式内容 |
| 相声风格 | 夸张幽默、时快时慢、起伏大 | 相声、喜剧内容 |
| 悬疑小说 | 低沉神秘、变速节奏、悬念感 | 悬疑故事、恐怖小说 |
| 戏剧表演 | 夸张戏剧、忽高忽低、充满张力 | 戏剧独白、表演 |
| 法治节目 | 严肃庄重、平稳有力、法律威严 | 法治栏目、严肃内容 |
| 纪录片旁白 | 深沉磁性、缓慢画面感、敬畏诗意 | 纪录片、自然类内容 |
| 广告配音 | 沧桑浑厚、缓慢豪迈、历史底蕴 | 商业广告、品牌宣传 |
| 风格 | 特点 | 适用场景 |
|---|---|---|
| 冥想引导师 | 空灵悠长、极慢飘渺、禅意 | 冥想、放松、助眠 |
| ASMR | 气声耳语、极慢细腻、极度放松 | ASMR、助眠内容 |
这是一位男性评书表演者,用传统说唱腔调,以变速节奏和韵律感极强的语速讲述江湖故事,音量时高时低,充满江湖气。
分析:
声音很好听,很不错的风格。
问题:
| 原则 | 说明 |
|---|---|
| 具体 | 用可感知特质词:低沉/清脆/沙哑/明亮、语速快慢、音量大小 |
| 完整 | 覆盖 3-4 个维度:人设/场景 + 性别/年龄 + 音调/语速 + 音质/情绪 |
| 客观 | 描述声音特征,避免"我喜欢""很棒" |
| 不做模仿 | 不要说"像某某明星",只描述声音特质本身 |
| 精炼 | 每个词都承载信息,避免重复(如"非常非常") |
| 参数 | 可选值 | 说明 |
|---|---|---|
| 年龄 | 不指定/小孩/青年/中年/老年 | 控制说话者的年龄感 |
| 性别 | 不指定/男性/女性 | 控制说话者的性别 |
| 音调高度 | 不指定/音调很高→很低 | 控制声音的音高 |
| 音调变化 | 不指定/变化很强→很弱 | 控制语调的起伏程度 |
| 音量 | 不指定/音量很大→很小 | 控制音量大小 |
| 语速 | 不指定/语速很快→很慢 | 控制说话速度 |
| 情感 | 不指定/开心/生气/难过/惊讶/厌恶/害怕 | 控制情绪倾向 |
保持一致
不必全部填写
组合示例
想要的效果:年轻女性激动地说好消息
指令文本:一位年轻女性,用明亮高亢的嗓音,以较快的语速兴奋地宣布好消息。
细粒度控制:
- 年龄:青年
- 性别:女性
- 语速:语速较快
- 情感:开心
A: 通常 10-15 秒,具体取决于:
A: 这是模型的正常特性,存在一定随机性。建议:
A: 尝试以下方法:
A:
A: 当前版本仅支持中文。英文及其他语言正在开发中。
A:
outputs/ 目录,按时间戳命名A: 执行以下清理步骤:
# 清理 Python 进程
pkill -9 python
# 清理 GPU 设备占用
fuser -k /dev/nvidia*
# 等待 3 秒
sleep 3
# 检查显存状态
nvidia-smi
然后重新启动应用。
A: 启动脚本会自动处理。如需手动处理:
# 查找占用进程
lsof -i :7860
# 终止进程
lsof -ti:7860 | xargs kill -9
# 等待 2 秒后重启
sleep 2
不要指望一次生成就完美,多尝试不同的指令描述,找到最佳效果。
生成满意的效果后:
如遇问题或需要帮助,请联系:
VoiceSculptor | 基于 LLaSA 和 CosyVoice2 的指令化语音合成解决方案 承诺永远开源使用,保留原作者版权信息
本文档整理了 VoiceSculptor 内置的 18 种声音风格样例,按分类组织,供用户参考使用。
提示词:
这是一位幼儿园女教师,用甜美明亮的嗓音,以极慢且富有耐心的语速,带着温柔鼓励的情感,用标准普通话给小朋友讲睡前故事,音量轻柔适中,咬字格外清晰。
待合成文本:
月亮婆婆升上天空啦,星星宝宝都困啦。小白兔躺在床上,盖好小被子,闭上眼睛。兔妈妈轻轻地唱着摇篮曲:睡吧睡吧,我亲爱的宝贝。
提示词:
深夜电台主播,男性、音调偏低、语速偏慢、音量小;情绪平静带点忧伤,语气温柔;音色微哑
待合成文本:
大家好,欢迎收听你的月亮我的心,好男人就是我,我就是:曾小贤。
提示词:
成熟御姐风格,语速偏慢,音量适中,情绪慵懒暧昧,语气温柔笃定带掌控感,磁性低音,吐字清晰,尾音微挑,整体有贴近感与撩人的诱惑。
待合成文本:
小帅哥,今晚有空吗?陪姐姐喝一杯,聊点有意思的。
提示词:
年轻妈妈哄孩子入睡,女性、音调柔和偏低、语速偏慢、音量偏小但清晰;情绪温暖安抚、充满耐心与爱意,语气轻柔哄劝、像贴近耳边低声说话;音色软糯,吐字清晰、节奏舒缓。
待合成文本:
从前有座山,山里有座庙,庙里面有个小和尚,小和尚在给老和尚讲故事,他说:从前有座山,山里有座庙,庙里面有一个小和尚。
提示词:
一位7岁的小女孩,用天真高亢的童声,以不稳定的快节奏,充满兴奋和炫耀地背诵乘法口诀,音调忽高忽低,带着儿童特有的尖锐清脆。
待合成文本:
一一得一!一二得二!一三得三!我会背乘法口诀啦!老师今天表扬我啦!妈妈说我最棒!
提示词:
一位慈祥的老奶奶,用沙哑低沉的嗓音,以极慢而温暖的语速讲述民间传说,音量微弱但清晰,带着怀旧和神秘的情感。
待合成文本:
很久很久以前,在山的那边,住着一只会说话的狐狸。它常常在月圆之夜,变成美丽的姑娘,来到村子里。
提示词:
一位男性现代诗朗诵者,用深沉磁性的低音,以顿挫有力的节奏演绎艾青诗歌,音量洪亮,情感激昂澎湃。
待合成文本:
为什么我的眼里常含泪水?因为我对这土地爱得深沉。这土地,这河流,这吹刮着的暴风。
提示词:
这是一位女性童话旁白朗诵者,用甜美夸张的童声,以跳跃变化的语速讲述《安徒生童话》,音调偏高,充满奇幻色彩。
待合成文本:
在一个很冷很冷的夜晚,小女孩擦亮了一根火柴。突然,温暖的火炉出现了!她觉得自己好像坐在火炉旁。
提示词:
这是一位男性评书表演者,用传统说唱腔调,以变速节奏和韵律感极强的语速讲述江湖故事,音量时高时低,充满江湖气。
待合成文本:
话说那武松,提着哨棒,直奔景阳冈。天色将晚,酒劲上头,只听一阵狂风,老虎来啦!
提示词:
这是一位女性新闻主播,用标准普通话以清晰明亮的中高音,以平稳专业的语速播报时事新闻,音量洪亮,情感客观中立。
待合成文本:
本台讯,今日凌晨,我国成功发射新一代载人飞船试验船。此次任务验证了多项关键技术,为后续空间站建设奠定基础。
提示词:
这是一位男性相声表演者,用夸张幽默的嗓音,以时快时慢的节奏抖包袱,音调起伏大,充满喜感和节奏感。
待合成文本:
我这个人啊,最大的优点就是太谦虚。谦虚到什么程度?连谦虚本身都觉得我太谦虚了!
提示词:
一位男性悬疑小说演播者,用低沉神秘的嗓音,以时快时慢的变速节奏营造紧张氛围,音量忽高忽低,充满悬念感。
待合成文本:
深夜,他独自走在空无一人的小巷。脚步声,回声,还有……另一个人的呼吸声。他猛地回头——什么也没有。
提示词:
这是一位男性戏剧表演者,用夸张戏剧化的嗓音,以忽高忽低的音调和时快时慢的语速表演独白,充满张力。
待合成文本:
我疯了!彻底疯了!你们都说我疯了!可疯的是这个世界!清醒的人反而被当成疯子!
提示词:
这是一位男性法治节目主持人,用严肃庄重的嗓音,以平稳有力的语速讲述案件,音量适中,体现法律的威严。
待合成文本:
天网恢恢,疏而不漏。任何触犯法律的行为,终将受到公正的审判。正义或许会迟到,但绝不会缺席。
提示词:
这是一位男性纪录片旁白,用深沉磁性的嗓音,以缓慢而富有画面感的语速讲述自然奇观,音量适中,充满敬畏和诗意。
待合成文本:
在这片广袤的非洲草原上,生命与死亡每天都在上演。猎豹的速度,羚羊的敏捷,都是生存的代价。
提示词:
这是一位男性白酒品牌广告配音,用沧桑浑厚的嗓音,以缓慢而豪迈的语速,音量洪亮,传递历史底蕴和男人情怀。
待合成文本:
一杯敬过往,一杯敬远方。传承千年的酿造工艺,只在每一滴醇香。老朋友,值得好酒。
提示词:
一位女性冥想引导师,用空灵悠长的气声,以极慢而飘渺的语速,配合环境音效,音量轻柔,营造禅意空间。
待合成文本:
想象你是一片叶子,随风飘落。没有牵挂,没有重量。只有呼吸,只有当下,只有宁静。
提示词:
一位女性ASMR主播,用气声耳语,以极慢而细腻的语速,配合唇舌音,音量极轻,营造极度放松的氛围。
待合成文本:
现在,让我在你耳边轻声细语。听到我的声音了吗?放松你的头皮,感受每一个毛孔都在呼吸。
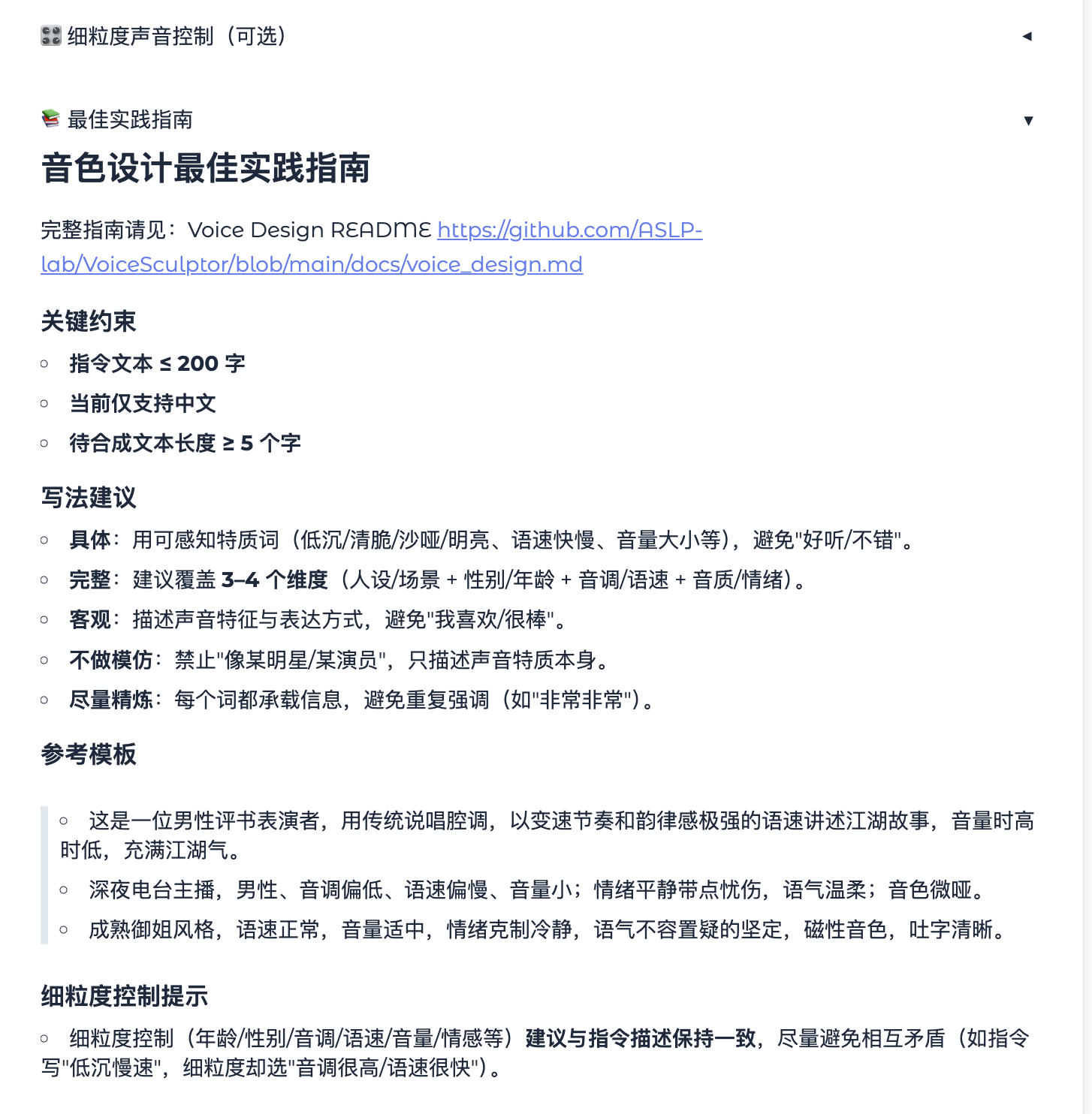
| 原则 | 说明 |
|---|---|
| 具体 | 用可感知特质词(低沉/清脆/沙哑/明亮、语速快慢、音量大小等),避免"好听/不错" |
| 完整 | 建议覆盖 3–4 个维度(人设/场景 + 性别/年龄 + 音调/语速 + 音质/情绪) |
| 客观 | 描述声音特征与表达方式,避免"我喜欢/很棒" |
| 不做模仿 | 禁止"像某明星/某演员",只描述声音特质本身 |
| 尽量精炼 | 每个词都承载信息,避免重复强调(如"非常非常") |
细粒度控制(年龄/性别/音调/语速/音量/情感等)建议与指令描述保持一致,尽量避免相互矛盾(如指令写"低沉慢速",细粒度却选"音调很高/语速很快")。
| 控制项 | 可选值 |
|---|---|
| 年龄 | 不指定 / 小孩 / 青年 / 中年 / 老年 |
| 性别 | 不指定 / 男性 / 女性 |
| 音调高度 | 不指定 / 音调很高 / 音调较高 / 音调中等 / 音调较低 / 音调很低 |
| 音调变化 | 不指定 / 音调变化很强 / 音调变化较强 / 音调变化一般 / 音调变化较弱 / 音调变化很弱 |
| 音量 | 不指定 / 音量很大 / 音量较大 / 音量中等 / 音量较小 / 音量很小 |
| 语速 | 不指定 / 语速很快 / 语速较快 / 语速中等 / 语速较慢 / 语速很慢 |
| 情感 | 不指定 / 开心 / 生气 / 难过 / 惊讶 / 厌恶 / 害怕 |
音色有随机性,不满意的话可以多生成几次,挑你最喜欢的版本。
完整指南请见: Voice Design README
本文档由 VoiceSculptor 自动生成 | webUI二次开发 by 科哥 | 微信:312088415
认证作者

支持自启动